[Show all top banners]

thapap
Replies to this thread:

More by thapap
What people are reading
Subscribers
:: Subscribe
Back to: Kurakani General Refresh page to view new replies
 EE experts. Ur help in this Prob will be appreciated
[VIEWED 8074 TIMES]
SAVE! for ease of future access.
Posted on 12-14-05 2:24 AM     Reply [Subscribe]
Login in to Rate this Post:     0       ?    
 

Diodes in the circuit shown in attached figure are assumed to have a constant 0.7 drop across them when they conduct. The op-amp is ideal. Its saturation limit is +/- 12V

a) Sketch the transfer characteristic vo vs vi.

b) What is the maximum diode current?

 
Posted on 12-14-05 2:26 AM     Reply [Subscribe]
Login in to Rate this Post:     0       ?    
 

Sketch the voltage transfer characteristics of the attached circuit [ i.e. Vo vs Vi ]

[ input trigger and Threshold are tied together with an input voltage Vi]

 
Posted on 12-14-05 6:03 PM     Reply [Subscribe]
Login in to Rate this Post:     0       ?    
 

wow 52 views and still no response.

common sajhaites... help me out here (O:

==================================================
this time
i really do not know them )O:
 
Posted on 12-14-05 11:36 PM     Reply [Subscribe]
Login in to Rate this Post:     0       ?    
 

Let me know if you have an answer. I have the same problem in my homework due next week.
 
Posted on 12-14-05 11:40 PM     Reply [Subscribe]
Login in to Rate this Post:     0       ?    
 

yup acharya jyu,
after 24 hrs.. finally i got to it. (O:

so what u paying for it (O:

=====================================================
this time i found the answer
 
Posted on 12-14-05 11:43 PM     Reply [Subscribe]
Login in to Rate this Post:     0       ?    
 

btw, if u r really serious about the answer send me email. I will send u the answer.
 
Posted on 12-14-05 11:54 PM     Reply [Subscribe]
Login in to Rate this Post:     0       ?    
 

थापा जीलाई हेल्लो भन्न मात्र पसेको, अस्ति मेरो समस्या समाधान गरिदिएकोले :-)

मेरो दिमागमा त अझै पनि त्यो अबरोधक (Resister) को अगाडि र पछाडि कसरी उही
बिजुली बग्न सक्छ भनेर घुमिरहन्छ। ५ एम्पियर पसे पछि अबरोधकले खाएर २-४ एम्पियर मात्र बाहिर आउनु पर्ने जस्तो लाग्छ, अझै। :-)

गुल्टिँदै गरम्.....

:-)
-भउते
 
Posted on 12-15-05 12:00 AM     Reply [Subscribe]
Login in to Rate this Post:     0       ?    
 

see this you might some some clue . positive feedback opamp config .


http://www.ecircuitcenter.com/Circuits/op_comp/op_comp.htm
 
Posted on 12-16-05 1:09 AM     Reply [Subscribe]
Login in to Rate this Post:     0       ?    
 

max diode current is gonna be
(12-0.7)/(10k) - (0.7-0)/(60+10)k
=11.63/10k - (0.7/70k)
=1.163mA - 0.01mA
=1.153mA
 
Posted on 12-16-05 1:51 AM     Reply [Subscribe]
Login in to Rate this Post:     0       ?    
 

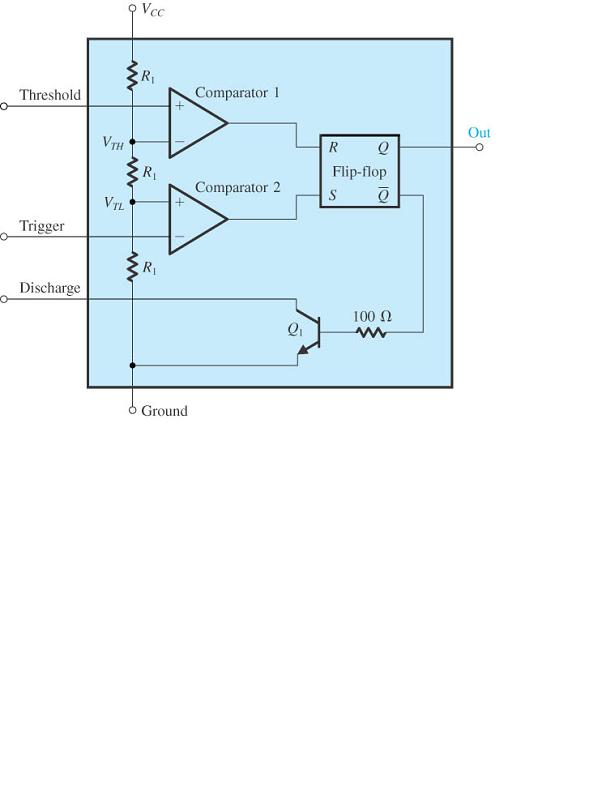
1st one is an example of Schmitt Trigger. So the x-fer characteristic will be that of Schmitt trigger with kind of hysteresis effect. And the 2nd one is a detailed diagram of 555 timer. So bro X-fer characteristic will be that of 555 timer with monostable vibrator in the configuration u have mentioned. I think so. It's been so long I studied this Ele. Ckt. subjects. Anyway.
 
Posted on 12-18-05 1:55 AM     Reply [Subscribe]
Login in to Rate this Post:     0       ?    
 

2nd Ckt. is also Schmitt Trigger with +ve Vi offset
 


Please Log in! to be able to reply! If you don't have a login, please register here.

YOU CAN ALSO



IN ORDER TO POST!




Within last 7 days
Recommended Popular Threads Controvertial Threads
Breaking News: Ninth Circuit Rejects Government Bid to Undo Nepal TPS Order, Leaves Protections in Place
Why Oli must go for the UML to survive?
Deepak Bhatta could help bring down the three stooges
NOTE: The opinions here represent the opinions of the individual posters, and not of Sajha.com. It is not possible for sajha.com to monitor all the postings, since sajha.com merely seeks to provide a cyber location for discussing ideas and concerns related to Nepal and the Nepalis. Please send an email to admin@sajha.com using a valid email address if you want any posting to be considered for deletion. Your request will be handled on a one to one basis. Sajha.com is a service please don't abuse it. - Thanks.

Sajha.com Privacy Policy

Like us in Facebook!

↑ Back to Top
free counters